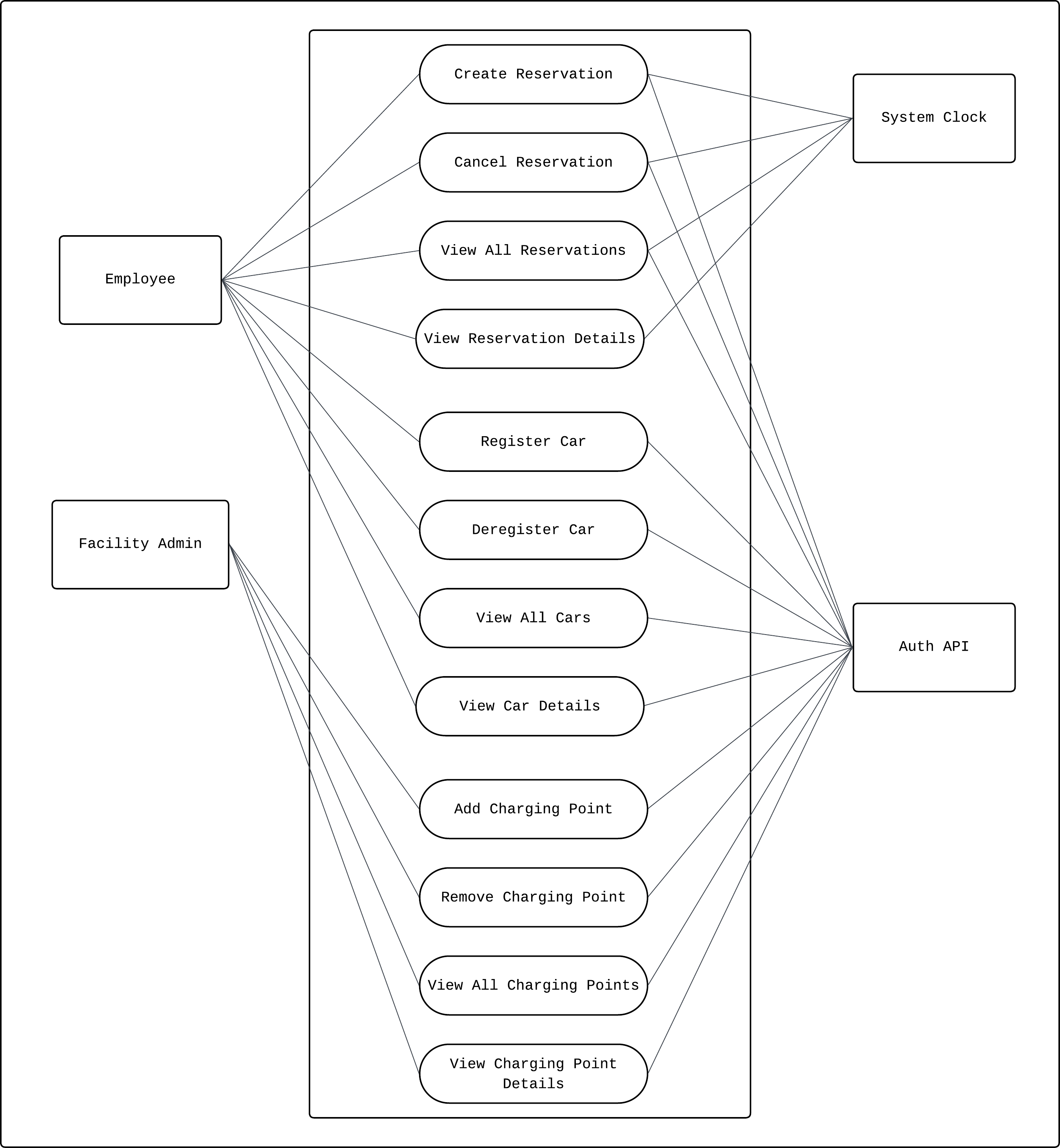
System Behavior (Use Cases)
Use Case Diagram

Primary Actors:
Use Cases:
- Create Reservation
- Cancel Reservation
- View All Reservations
- View Reservation Details
- Register Car
- Deregister Car
- View All Cars
- View Car Details
- Add Charging Point
- Remove Charging Point
- View All Charging Points
- View Charging Point Details
Secondary Actors:
Use Case Narrative: Create Reservation
Use Case Name
Create Reservation
Primary Actor
Employee
Secondary Actors
Goal
The Employee successfully reserves a Charging Point for a timeframe.
Preconditions
- The Employee is authenticated through the Auth API.
- The Employee has at least one Car registered.
- The Charging Points are registered and available.
Main Success Scenario
- The Employee selects the date, estimated time of arrival and Car.
- The system displays a list of available Charging Points.
- The Employee selects the Charging Point by its ID.
- The system calculates maximum reservation time according to selected Car details.
- The system identifies possible time collisions.
- The system creates the reservation.
- The system provides a reservation creation confirmation to the Employee.
Extensions (Alternative Flows)
- 1a. No Car is registered:
- The system notifies the user to register a Car.
- 2a. No available Charging Points:
- The system notifies the Employee and suggests a new time slot.
- 5a. Collision found:
- The system notifies the Employee and suggests sticking or switching to another time slot or Charging Point.
Postconditions
- The reservation is created and stored in the system.
- The Employee receives a reservation confirmation.
Use Case Narrative: Cancel Reservation
Use Case Name
Cancel Reservation
Primary Actor
Employee
Secondary Actors
Goal
The Employee successfully cancels a reservation.
Preconditions
- The Employee is authenticated through the Auth API.
- The Employee has a future reservation.
Main Success Scenario
- The Employee selects the given reservation from the history.
- The system displays the reservation details.
- The Employee cancels the reservation.
- The system prompts the user for confirmation.
- The system provides a reservation cancellation confirmation to the Employee.
Extensions (Alternative Flows)
- 1a. Reservation has already expired.
- The system does not allow the user to cancel the reservation.
Postconditions
- The reservation is canceled and removed from the system.
- The Employee receives a cancellation confirmation.
Use Case Narrative: View All Reservations
Use Case Name
View All Reservations
Primary Actor
Employee
Secondary Actors
Goal
The Employee successfully views a list of all their reservations.
Preconditions
- The Employee is authenticated through the Auth API.
Main Success Scenario
- The Employee requests to view their reservations.
- The system uses System Clock to categorize reservations as past or future.
- The system displays a chronologically ordered list of all reservations with basic information.
Extensions (Alternative Flows)
- 2a. No reservations found:
- The system notifies the user that no reservations exist.
Postconditions
- A list of all reservations is displayed to the Employee with proper time context.
Use Case Narrative: View Reservation Details
Use Case Name
View Reservation Details
Primary Actor
Employee
Secondary Actors
Goal
The Employee successfully views detailed information about a specific reservation.
Preconditions
- The Employee is authenticated through the Auth API.
- The Employee has selected a specific reservation.
Main Success Scenario
- The system retrieves the selected reservation details.
- The system uses System Clock to calculate relative time information.
- The system displays detailed information about the selected reservation.
Extensions (Alternative Flows)
- 1a. Reservation not found:
- The system notifies the user that the reservation does not exist.
Postconditions
- The detailed reservation information is displayed to the Employee.
Use Case Narrative: Register Car
Use Case Name
Register Car
Primary Actor
Employee
Secondary Actors
Goal
The Employee successfully registers a Car.
Preconditions
- The Employee is authenticated through the Auth API.
Main Success Scenario
- The Employee registers a Car with mandatory details.
- The system displays the details and prompts the user for confirmation.
- The system registers the Car.
- The system provides a Car registration confirmation to the Employee.
Extensions (Alternative Flows)
- 1a. Missing mandatory details.
- The system does not allow the user to register the Car.
Postconditions
- The Car is registered and stored in the system.
- The Employee receives a Car registration confirmation.
Use Case Narrative: Deregister Car
Use Case Name
Deregister Car
Primary Actor
Employee
Secondary Actors
Goal
The Employee successfully deregisters a Car.
Preconditions
- The Employee is authenticated through the Auth API.
- The Employee has at least one registered Car.
Main Success Scenario
- The Employee selects a registered Car.
- The system displays the details.
- The Employee deregisters the Car.
- The system prompts the user for confirmation.
- The system deregisters the Car.
- The system provides a Car deregistration confirmation to the Employee.
Extensions (Alternative Flows)
- 1a. No registered Cars available:
- The system notifies the user that no Cars are registered.
Postconditions
- The Car is deregistered and removed from the system.
- The Employee receives a Car deregistration confirmation.
Use Case Narrative: View All Cars
Use Case Name
View All Cars
Primary Actor
Employee
Secondary Actors
Goal
The Employee successfully views a list of all their registered Cars.
Preconditions
- The Employee is authenticated through the Auth API.
Main Success Scenario
- The Employee requests to view their registered Cars.
- The system displays a list of all registered Cars with basic information.
Extensions (Alternative Flows)
- 2a. No Cars registered:
- The system notifies the user that no Cars are registered.
Postconditions
- A list of all Cars is displayed to the Employee.
Use Case Narrative: View Car Details
Use Case Name
View Car Details
Primary Actor
Employee
Secondary Actors
Goal
The Employee successfully views detailed information about a specific Car.
Preconditions
- The Employee is authenticated through the Auth API.
- The Employee has selected a specific Car.
Main Success Scenario
- The system retrieves the selected Car details.
- The system displays detailed information about the selected Car.
Extensions (Alternative Flows)
- 1a. Car not found:
- The system notifies the user that the Car does not exist.
Postconditions
- The detailed Car information is displayed to the Employee.
Use Case Narrative: Add Charging Point
Use Case Name
Add Charging Point
Primary Actor
Facility Admin
Secondary Actors
Goal
The Facility Admin successfully adds a Charging Point
Preconditions
- The Facility Admin is authenticated through the Auth API.
Main Success Scenario
- The Facility Admin enters the Charging Point details.
- The system validates the details and checks for duplicate IDs.
- The system displays the details and prompts the user for confirmation.
- The system registers the Charging Point.
- The system provides a Charging Point registration confirmation to the Facility Admin.
Extensions (Alternative Flows)
- 1a. Missing mandatory details:
- The system does not allow the user to add a Charging Point.
- 2a. Duplicate Charging Point ID:
- The system notifies the user that the ID already exists and requests a different ID.
Postconditions
- The Charging Point is registered and stored in the system.
- The Facility Admin receives a Charging Point registration confirmation.
Use Case Narrative: Remove Charging Point
Use Case Name
Remove Charging Point
Primary Actor
Facility Admin
Secondary Actors
Goal
The Facility Admin successfully removes a Charging Point from the system.
Preconditions
- The Facility Admin is authenticated through the Auth API.
- At least one Charging Point exists in the system.
Main Success Scenario
- The Facility Admin requests to view all Charging Points.
- The system displays a list of all registered Charging Points.
- The Facility Admin selects a Charging Point to remove.
- The system checks if the Charging Point has any active reservations.
- The system displays the Charging Point details and prompts for confirmation.
- The Facility Admin confirms the removal.
- The system removes the Charging Point.
- The system provides a Charging Point removal confirmation to the Facility Admin.
Extensions (Alternative Flows)
- 2a. No Charging Points available:
- The system notifies the user that no Charging Points are registered.
- 4a. Active reservations exist:
- The system notifies the user that the Charging Point cannot be removed due to active reservations and suggests canceling them first.
Postconditions
- The Charging Point is removed from the system.
- The Facility Admin receives a Charging Point removal confirmation.
Use Case Narrative: View All Charging Points
Use Case Name
View All Charging Points
Primary Actor
Facility Admin
Secondary Actors
Goal
The Facility Admin successfully views a list of all Charging Points in the system.
Preconditions
- The Facility Admin is authenticated through the Auth API.
Main Success Scenario
- The Facility Admin requests to view all Charging Points.
- The system displays a list of all registered Charging Points with basic information.
Extensions (Alternative Flows)
- 2a. No Charging Points available:
- The system notifies the user that no Charging Points are registered.
Postconditions
- A list of all Charging Points is displayed to the Facility Admin.
Use Case Narrative: View Charging Point Details
Use Case Name
View Charging Point Details
Primary Actor
Facility Admin
Secondary Actors
Goal
The Facility Admin successfully views detailed information about a specific Charging Point.
Preconditions
- The Facility Admin is authenticated through the Auth API.
- The Facility Admin has selected a specific Charging Point.
Main Success Scenario
- The system retrieves the selected Charging Point details.
- The system displays detailed information about the selected Charging Point.
Extensions (Alternative Flows)
- 1a. Charging Point not found:
- The system notifies the user that the Charging Point does not exist.
Postconditions
- The detailed Charging Point information is displayed to the Facility Admin.